2026年3月4日,我校生命科学与技术学院陈垒教授团队联合首都医科大学附属北京同仁医院、广州动物园等单位在Science Advances上发表了题为“Cis-regulatory evolution reveals sensory trade-offs as a genetic basis for temporal niche evolution in tapirs”的研究论文,对有蹄类貘科动物的演化提供了新的视角。

貘科(Tapiridae)动物作为奇蹄目现存最古老的类群之一,其演化历史可以追溯到五千多万年前的始新世。尽管在演化史上曾有过辉煌的过去,但如今的貘科已成为一个典型的“孑遗类群”,仅存四种,是名副其实的“活化石”,目前只少量分布于美洲和东南亚的密林。在庞大的有蹄类家族中,貘科是唯一从其祖先的全时性活动模式演化为严格夜行/晨昏性的独特类群。这一生存策略的转变为其带来了深刻的感官“权衡”(trade-off):视觉退化,而听觉等非视觉感官则代偿性增强。这种独特的适应性演化,使其成为解开哺乳动物时间生态位转变背后遗传之谜的理想模型。
有趣的是,这一在演化长河中幸存的古老生物,也曾在中国历史上留下浓墨重彩的文化印记。2023年,陕西西安汉文帝霸陵出土了完整马来貘骨骸,证明其曾活跃于两千多年前的古都长安。更早的西周时期,它被铸成祭祀礼器“貘尊”;到了唐代,其皮毛“貘皮”成为珍贵的赏赐品。在民间部分典籍中,它被描述为能吞食噩梦的“食梦神兽”,被赋予驱邪避害的寓意(图1)。

图1:貘介绍
(A和C图源:中央广播电视总台;D图源:陕西省文物局)
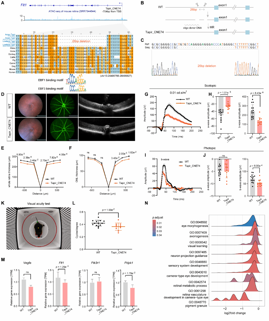
该研究中,研究团队首先组装获得了南美貘(Tapirus terrestris)和亚洲貘(Tapirus indicus)近乎完整的T2T染色体水平基因组。通过跨物种比较分析,团队发现在貘科演化中,感官调控区域发生广泛重塑,并鉴定出一系列特异的保守非编码元件(Conserved Non-coding Elements, CNEs)。其中,位于视网膜稳态关键基因(FLT1)上游的貘科特异的保守非编码元件CNE74尤为关键。为了探究这个貘科特异的CNE74是否直接导致了感官权衡的表型,团队利用CRISPR-Cas9技术在小鼠中精准编辑了该元件同源区。实验表明,小鼠再现了与貘高度相似的表型:视力显著下降(图2),但听觉获得代偿性增强。这清晰证实,CNE74这一顺式调控元件的变异,对视听系统产生了此消彼长的多效性(pleiotropic)影响(图3)。

图2:貘科特异性 CNE74 导致小鼠视力受损

图3:FLT1 基因调控进化伴随的感官权衡
综上,本研究首次从顺式调控层面揭示了哺乳动物感官权衡与时间生态位适应的遗传基础。阐明非编码区演化关键作用的同时,更因涉及视网膜疾病关键基因FLT1,为人类黄斑变性等眼疾的临床干预提供了新靶点。
西北工业大学陈垒教授、周博童博士,首都医科大学附属北京同仁医院金子兵教授为共同通讯作者,西北工业大学博士研究生周晓芳、周炯作为共同第一作者参与了研究工作。本研究得到了国家重点研发计划、国家自然科学基金、陕西省自然科学基金、中央高校基本科研业务费以及中国博士后科学基金的资助。
(文/图:周晓芳;审核:于兆良)